[Z80] CPU Timing Sequence

마이크로프로세서/Z80 · 2020. 8. 31. 16:56

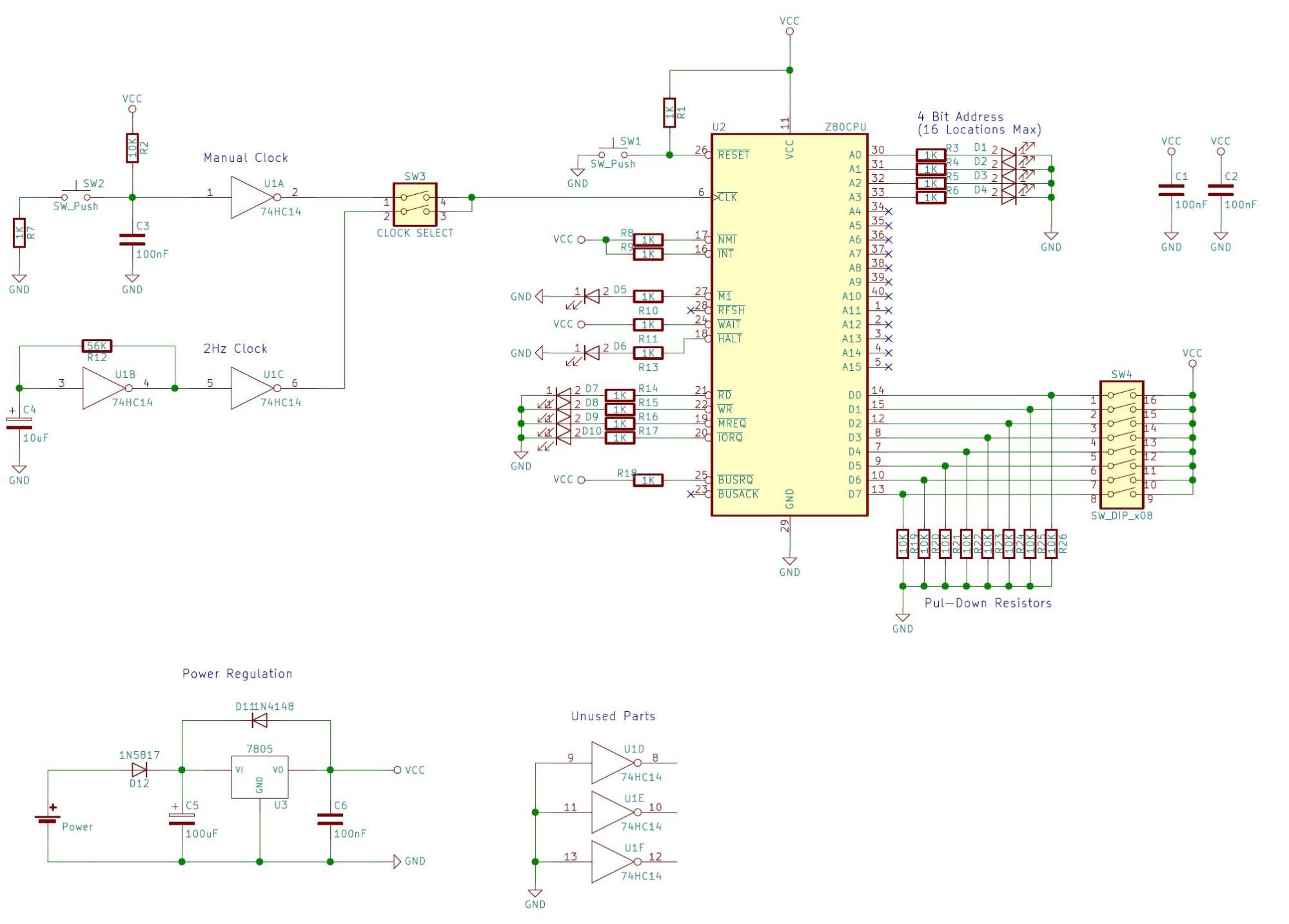
Z80 CPU Timing Sequence Schematic

 

동작 시연 영상

 

 

<상단 LED>

IORQ / MREQ / WR / RD / HALT / M1

 

<하단 LED>

A3 / A2 / A1 / A0